本文最后更新于 2025-07-04,文章超过7天没更新,应该是已完结了~

https://bugstack.cn/md/project/chatgpt/sdk/chatglm-sdk-java-v2.html#%E4%BA%8C%E3%80%81%E5%8A%9F%E8%83%BD%E5%AE%9E%E7%8E%B0

ChatGLM SDK源码已下载并解析,借此文章来分享下我个人的解析过程以及收获~话不多说,上车!

首先关于SSE、EventSource的基础知识可以

https://wzc.quest/archives/sse-eventsourceli-jie-yu-shi-jian

在这篇文章查阅,模型(除了图片模型)调用采用流式应答,所以可以先去看看其概念及基本实现。

要完整分析整个项目的架构设计和设计模式,我们需要从以下几个方面入手:

  1. 核心类与职责

  2. 项目中的关键设计模式

  3. 代码逻辑的整体流程

  4. 不同组件之间的关系

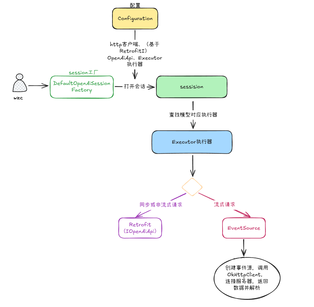
1. 整体架构流程图

我们可以根据测试案例,来读懂整个项目的流程走向:

@Slf4j
public class ApiTest {

    private OpenAiSession openAiSession;

    @Before
    public void test_OpenAiSessionFactory() {
        // 1. 配置文件
        Configuration configuration = new Configuration();
        configuration.setApiHost("https://open.bigmodel.cn/");
        configuration.setApiSecretKey("764d6c3f7231f0dcfb2daba77215f112.n23GxnTrlVlKBDvH");
        configuration.setLevel(HttpLoggingInterceptor.Level.BODY);
        // 2. 会话工厂
        OpenAiSessionFactory factory = new DefaultOpenAiSessionFactory(configuration);
        // 3. 开启会话
        this.openAiSession = factory.openSession();
    }

    /**
     * 流式对话;
     * 1. 默认 isCompatible = true 会兼容新旧版数据格式
     * 2. GLM_3_5_TURBO、GLM_4 支持联网等插件
     */
    @Test
    public void test_completions() throws Exception {
        CountDownLatch countDownLatch = new CountDownLatch(1);

        // 入参;模型、请求信息
        ChatCompletionRequest request = new ChatCompletionRequest();
        request.setModel(Model.GLM_3_5_TURBO); // chatGLM_6b_SSE、chatglm_lite、chatglm_lite_32k、chatglm_std、chatglm_pro
        request.setIncremental(false);
        request.setIsCompatible(true); // 是否对返回结果数据做兼容,24年1月发布的 GLM_3_5_TURBO、GLM_4 模型,与之前的模型在返回结果上有差异。开启 true 可以做兼容。
        // 24年1月发布的 glm-3-turbo、glm-4 支持函数、知识库、联网功能
        request.setTools(new ArrayList<ChatCompletionRequest.Tool>() {
            private static final long serialVersionUID = -7988151926241837899L;

            {
                add(ChatCompletionRequest.Tool.builder()
                        .type(ChatCompletionRequest.Tool.Type.web_search)
                        .webSearch(ChatCompletionRequest.Tool.WebSearch.builder().enable(true).searchQuery("小傅哥").build())
                        .build());
            }
        });
        request.setPrompt(new ArrayList<ChatCompletionRequest.Prompt>() {
            private static final long serialVersionUID = -7988151926241837899L;

            {
                add(ChatCompletionRequest.Prompt.builder()
                        .role(Role.user.getCode())
                        .content("小傅哥的是谁")
                        .build());
            }
        });

        // 请求
        openAiSession.completions(request, new EventSourceListener() {
            @Override
            public void onEvent(EventSource eventSource, @Nullable String id, @Nullable String type, String data) {
                ChatCompletionResponse response = JSON.parseObject(data, ChatCompletionResponse.class);
                log.info("测试结果 onEvent:{}", response.getData());
                // type 消息类型,add 增量,finish 结束,error 错误,interrupted 中断
                if (EventType.finish.getCode().equals(type)) {
                    ChatCompletionResponse.Meta meta = JSON.parseObject(response.getMeta(), ChatCompletionResponse.Meta.class);
                    log.info("[输出结束] Tokens {}", JSON.toJSONString(meta));
                }
            }

            @Override
            public void onClosed(EventSource eventSource) {
                log.info("对话完成");
                countDownLatch.countDown();
            }

            @Override
            public void onFailure(EventSource eventSource, @Nullable Throwable t, @Nullable Response response) {
                log.info("对话异常");
                countDownLatch.countDown();
            }
        });

        // 等待
        countDownLatch.await();
    }
...

走一遍源码

1、配置信息

首先是通过 Configuration 简单配置 密钥等信息。

然后通过factory.openSession()创建SessionFactory创建Session,这一步基于之前传入的configuration的配置信息创建出来Seesion

@Override
    public OpenAiSession openSession() {
        // 配置日志拦截器
        HttpLoggingInterceptor httpLoggingInterceptor = new HttpLoggingInterceptor();
        // BODY、HEADERS 等,决定了输出的详细程度。
        httpLoggingInterceptor.setLevel(configuration.getLevel());

        // 1.开启 Http 客户端
        OkHttpClient okHttpClient = new OkHttpClient
                .Builder()
                .addInterceptor(httpLoggingInterceptor)
                //每个请求发出前调用 BearerTokenUtils.getToken(...) 生成 Token,并把 "Authorization"、"Content-Type"、"User-Agent" 等信息添加到请求
                .addInterceptor(new OpenAiHTTPInterceptor(configuration))
                .connectTimeout(configuration.getConnectTimeout(), TimeUnit.SECONDS)
                .writeTimeout(configuration.getWriteTimeout(), TimeUnit.SECONDS)
                .readTimeout(configuration.getReadTimeout(), TimeUnit.SECONDS)
                .build();

        //以便后续其他组件(比如 Retrofit)也能使用同一个http客户端,保证配置一致性
        configuration.setOkHttpClient(okHttpClient);

        // 2. 创建 API 服务
        IOpenAiApi openAiApi = new Retrofit.Builder()
                .baseUrl(configuration.getApiHost())
                .client(okHttpClient)
                .addCallAdapterFactory(RxJava2CallAdapterFactory.create())
                .addConverterFactory(JacksonConverterFactory.create())
                .build().create(IOpenAiApi.class);

        configuration.setOpenAiApi(openAiApi);

        // 4. 实例化执行器
        HashMap<Model, Executor> executorGroup = configuration.newExecutorGroup();

        return new DefaultOpenAiSession(configuration, executorGroup);
    }

2、配置模型、请求信息

这一块代码配置了请求携带的参数,具体来源参考智谱AI平台的开发文档。

https://open.bigmodel.cn/dev/api/normal-model/glm-4

3、发起请求

深入到completions 方法看看做了啥:

@Override
    public EventSource completions(ChatCompletionRequest chatCompletionRequest, EventSourceListener eventSourceListener) throws Exception {
        Executor executor = executorGroup.get(chatCompletionRequest.getModel());
        if (null == executor) throw new RuntimeException(chatCompletionRequest.getModel() + " 模型执行器尚未实现!");
        return executor.completions(chatCompletionRequest, eventSourceListener);
    }

基于我们之前设置的执行器,传的是GLM_3_5_TURBO ,所以使用的是GLMExecutor 这个执行器来调用api,所以这个执行器其实还有解耦的功能哦,依照于不同的请求模型(chatglm_std、chatglm_pro、GLM_4...),可以调用到不同的执行器上去。

public HashMap<Model, Executor> newExecutorGroup() {
        this.executorGroup = new HashMap<>();
        // 旧版模型,兼容
        Executor glmOldExecutor = new GLMOldExecutor(this);
        this.executorGroup.put(Model.CHATGLM_6B_SSE, glmOldExecutor);
        this.executorGroup.put(Model.CHATGLM_LITE, glmOldExecutor);
        this.executorGroup.put(Model.CHATGLM_LITE_32K, glmOldExecutor);
        this.executorGroup.put(Model.CHATGLM_STD, glmOldExecutor);
        this.executorGroup.put(Model.CHATGLM_PRO, glmOldExecutor);
        this.executorGroup.put(Model.CHATGLM_TURBO, glmOldExecutor);
        // 新版模型,配置
        Executor glmExecutor = new GLMExecutor(this);
        this.executorGroup.put(Model.GLM_3_5_TURBO, glmExecutor);
        this.executorGroup.put(Model.GLM_4, glmExecutor);
        this.executorGroup.put(Model.GLM_4V, glmExecutor);
        this.executorGroup.put(Model.GLM_4_Plus, glmExecutor);
        this.executorGroup.put(Model.GLM_4_0520, glmExecutor);
        this.executorGroup.put(Model.GLM_4_Lng, glmExecutor);
        this.executorGroup.put(Model.GLM_4_AirX, glmExecutor);
        this.executorGroup.put(Model.GLM_4_Air, glmExecutor);
        this.executorGroup.put(Model.GLM_4_FlashX, glmExecutor);
        this.executorGroup.put(Model.GLM_4_Flash, glmExecutor);
        this.executorGroup.put(Model.GLM_4_AllTools, glmExecutor);
        this.executorGroup.put(Model.COGVIEW_3, glmExecutor);
        return this.executorGroup;
    }

最后就是监听返回数据了,这一块参考SSE、EventSource相关知识。

那如果是非流式、同步呢,用到的是Retrofit 包装了IOpenAiApi ,这样直接调用IOpenAiApi 接口就可以实现发起请求了。

IOpenAiApi openAiApi = new Retrofit.Builder()
                .baseUrl(configuration.getApiHost())
                .client(okHttpClient)
                .addCallAdapterFactory(RxJava2CallAdapterFactory.create())
                .addConverterFactory(JacksonConverterFactory.create())
                .build().create(IOpenAiApi.class);

2.核心类与职责

作用

Configuration

负责存储 API 配置信息,如 API_HOSTokHttpClientopenAiApi

IOpenAiApi

通过 Retrofit 定义 API 请求(但基本只用于非流式请求,如图片生成)

GLMExecutor

具体执行请求的核心类,使用 OkHttp 发送请求,支持流式与同步调用

DefaultOpenAiSession

负责管理 Executor,提供对外的 API 入口

EventSource

事件流管理的接口,定义了 request()cancel() 方法

EventSource.Factory

工厂模式,创建 EventSource

EventSources

EventSource.Factory 的实现类,负责创建 RealEventSource

RealEventSource

事件流的真正实现,内部维护 OkHttp 连接

ChatCompletionRequest

定义 OpenAI 请求的请求体

ChatCompletionResponse

解析 OpenAI 返回的响应

EventSourceListener

监听 EventSource 事件流,处理 onEventonClosedonFailure

3.涉及到的设计模型

1. 工厂模式(Factory Pattern)

@Override
public OpenAiSession openSession() {
    // 1. 日志配置
    HttpLoggingInterceptor httpLoggingInterceptor = new HttpLoggingInterceptor();
    httpLoggingInterceptor.setLevel(configuration.getLevel());

    // 2. 构建 HTTP 客户端
    OkHttpClient okHttpClient = new OkHttpClient.Builder()
            .addInterceptor(httpLoggingInterceptor)
            .addInterceptor(new OpenAiHTTPInterceptor(configuration))
            .connectTimeout(configuration.getConnectTimeout(), TimeUnit.SECONDS)
            .writeTimeout(configuration.getWriteTimeout(), TimeUnit.SECONDS)
            .readTimeout(configuration.getReadTimeout(), TimeUnit.SECONDS)
            .build();
    configuration.setOkHttpClient(okHttpClient);

    // 3. 创建 API 服务对象
    IOpenAiApi openAiApi = new Retrofit.Builder()
            .baseUrl(configuration.getApiHost())
            .client(okHttpClient)
            .addCallAdapterFactory(RxJava2CallAdapterFactory.create())
            .addConverterFactory(JacksonConverterFactory.create())
            .build().create(IOpenAiApi.class);
    configuration.setOpenAiApi(openAiApi);

    // 4. 通过工厂方法返回一个会话实例
    return new DefaultOpenAiSession(configuration);
}

详细解析:

  • 隐藏复杂性
    该方法封装了 HTTP 客户端的创建、日志拦截器的配置、Retrofit 实例的构建等细节,调用者只需关心通过工厂获取一个 OpenAiSession 实例,而无需了解内部复杂的初始化逻辑。

  • 解耦和易扩展
    采用工厂模式后,当需要变更客户端配置或者切换其他实现时,只需修改工厂内部代码,不影响使用方。

  • 设计思想
    这里的 DefaultOpenAiSessionFactory 负责会话对象的创建,它将各种依赖(如 OkHttpClient、Retrofit API 对象)注入到 Configuration 中,最终生成一个 OpenAiSession 对象,体现了工厂方法隐藏创建细节的设计思想。

2. 策略模式(Strategy Pattern)

代码案例:
下面展示了两个不同的执行器实现,用于处理旧版和新版模型接口调用:

Executor 接口定义

public interface Executor {
    /**
     * 流式对话:发送请求,并通过监听器接收返回事件
     */
    EventSource completions(ChatCompletionRequest chatCompletionRequest, EventSourceListener eventSourceListener) throws Exception;
}

旧版执行器:GLMOldExecutor

public class GLMOldExecutor implements Executor {

    private final Configuration configuration;
    private final EventSource.Factory factory;

    public GLMOldExecutor(Configuration configuration) {
        this.configuration = configuration;
        this.factory = configuration.createRequestFactory();
    }

    @Override
    public EventSource completions(ChatCompletionRequest chatCompletionRequest, EventSourceListener eventSourceListener) throws Exception {
        // 构造请求 URL,将模型标识嵌入到 URL 中
        Request request = new Request.Builder()
                .url(configuration.getApiHost()
                        .concat(IOpenAiApi.v3_completions)
                        .replace("{model}", chatCompletionRequest.getModel().getCode()))
                .post(RequestBody.create(MediaType.parse("application/json"), chatCompletionRequest.toString()))
                .build();

        // 通过工厂创建 EventSource,并返回事件流
        return factory.newEventSource(request, eventSourceListener);
    }
}

新版执行器:GLMExecutor

public class GLMExecutor implements Executor, ResultHandler {

    private final Configuration configuration;
    private final EventSource.Factory factory;
    private IOpenAiApi openAiApi;
    private OkHttpClient okHttpClient;

    public GLMExecutor(Configuration configuration) {
        this.configuration = configuration;
        this.factory = configuration.createRequestFactory();
        this.openAiApi = configuration.getOpenAiApi();
        this.okHttpClient = configuration.getOkHttpClient();
    }

    @Override
    public EventSource completions(ChatCompletionRequest chatCompletionRequest, EventSourceListener eventSourceListener) throws Exception {
        // 构造新版统一接口的请求 URL,不再在 URL 中携带模型参数,而是在请求体中传入
        Request request = new Request.Builder()
                .url(configuration.getApiHost().concat(IOpenAiApi.v4))
                .post(RequestBody.create(MediaType.parse(Configuration.JSON_CONTENT_TYPE), chatCompletionRequest.toString()))
                .build();

        // 根据是否需要兼容旧版响应进行包装
        return factory.newEventSource(request, chatCompletionRequest.getIsCompatible() ? eventSourceListener(eventSourceListener) : eventSourceListener);
    }
}

详细解析:

  • 策略抽象
    定义了一个 Executor 接口,使得调用者可以通过同一接口处理不同的执行策略。

  • 灵活选择策略
    在配置中,会根据不同的模型类型(例如 CHATGLM_LITE 使用 GLMOldExecutor,GLM_3_5_TURBO 使用 GLMExecutor)将具体执行策略注入进去,从而实现灵活调用。

  • 优点
    如果后续新增其他类型的模型调用,只需增加对应的 Executor 实现,而不需要修改使用方代码,从而实现了扩展开放、修改封闭的设计原则。

3. 建造者模式(Builder Pattern)

// 使用建造者模式构造一个 Prompt 对象
ChatCompletionRequest.Prompt prompt = ChatCompletionRequest.Prompt.builder()
        .role(Role.user.getCode())
        .content("写个java冒泡排序")
        .build();

// 添加到请求列表中
request.setPrompt(new ArrayList<ChatCompletionRequest.Prompt>() {{
    add(prompt);
}});

详细解析:

  • 目的
    当对象需要设置多个参数时,建造者模式可以让代码更易读、更易维护。通过链式调用,可以直观地构造一个复杂对象。

  • 优势
    避免了构造方法参数过多的情况,同时在设置默认值、可选值时也非常灵活,适用于 SDK 中复杂请求参数对象的创建。

4. 适配器模式(Adapter Pattern)

适配器模式的核心目的是让两个接口不兼容的类能够协同工作。它通过创建一个“中间人”类,将一个类的接口转换成客户端期望的另一种接口,从而达到兼容的目的。

public String toString() {
    try {
        if (Model.GLM_3_5_TURBO.equals(this.model) || Model.GLM_4.equals(this.model) || Model.GLM_4V.equals(this.model)) {
            Map<String, Object> paramsMap = new HashMap<>();
            paramsMap.put("model", this.model.getCode());
            if (this.messages == null && this.prompt == null) {
                throw new RuntimeException("One of messages or prompt must not be empty!");
            }
            // 适配:如果 messages 不为空就使用,否则使用 prompt
            paramsMap.put("messages", this.messages != null ? this.messages : this.prompt);
            // 其他参数处理…
            return new ObjectMapper().writeValueAsString(paramsMap);
        }
        // 默认旧版参数组装
        Map<String, Object> paramsMap = new HashMap<>();
        paramsMap.put("request_id", requestId);
        paramsMap.put("prompt", prompt);
        paramsMap.put("incremental", incremental);
        paramsMap.put("temperature", temperature);
        paramsMap.put("top_p", topP);
        paramsMap.put("sseFormat", sseFormat);
        return new ObjectMapper().writeValueAsString(paramsMap);
    } catch (JsonProcessingException e) {
        throw new RuntimeException(e);
    }
}

详细解析:

  • 兼容处理
    随着新版模型参数结构的变化(例如由 prompt 改为 messages),这里使用适配器思想,将旧版参数转换为新版接口需要的格式。

  • 实现方式
    判断如果新版模型使用,则将两个属性进行适配处理,使得原本使用 prompt 的调用者也能兼容新版接口。

5. 观察者模式(Observer Pattern)

观察者模式用于建立一对多的依赖关系,当对象状态发生变化时,所有依赖于它的观察者都会收到通知并自动更新。

openAiSession.completions(request, new EventSourceListener() {
    @Override
    public void onEvent(EventSource eventSource, @Nullable String id, @Nullable String type, String data) {
        ChatCompletionResponse response = JSON.parseObject(data, ChatCompletionResponse.class);
        // 根据事件类型处理返回数据,如“add”、“finish”等
        if (EventType.finish.getCode().equals(type)) {
            ChatCompletionResponse.Meta meta = JSON.parseObject(response.getMeta(), ChatCompletionResponse.Meta.class);
            log.info("[输出结束] Tokens {}", JSON.toJSONString(meta));
        }
    }
    @Override
    public void onClosed(EventSource eventSource) {
        log.info("对话完成");
    }
    @Override
    public void onFailure(EventSource eventSource, @Nullable Throwable t, @Nullable Response response) {
        log.error("对话异常", t);
    }
});

详细解析:

  • 异步事件监听
    SDK 在模型调用过程中采用了事件流(EventSource)的方式返回数据。

  • 观察者模式实现
    调用方通过实现 EventSourceListener 接口来订阅和处理不同的事件(如数据接收、对话关闭、异常处理),使得整个事件驱动机制解耦了数据产生和处理的过程。

注意:

IOpenAiApi openAiApi = new Retrofit.Builder()
        .baseUrl(configuration.getApiHost())
        .client(okHttpClient)
        .addCallAdapterFactory(RxJava2CallAdapterFactory.create())
        .addConverterFactory(JacksonConverterFactory.create())
        .build().create(IOpenAiApi.class);

使用RxJava 作为回调类型